mc_rtc  2.14.0
Default.h File Reference
#include <SpaceVecAlg/SpaceVecAlg>
#include <string>
#include <type_traits>
#include <variant>
Include dependency graph for Default.h:
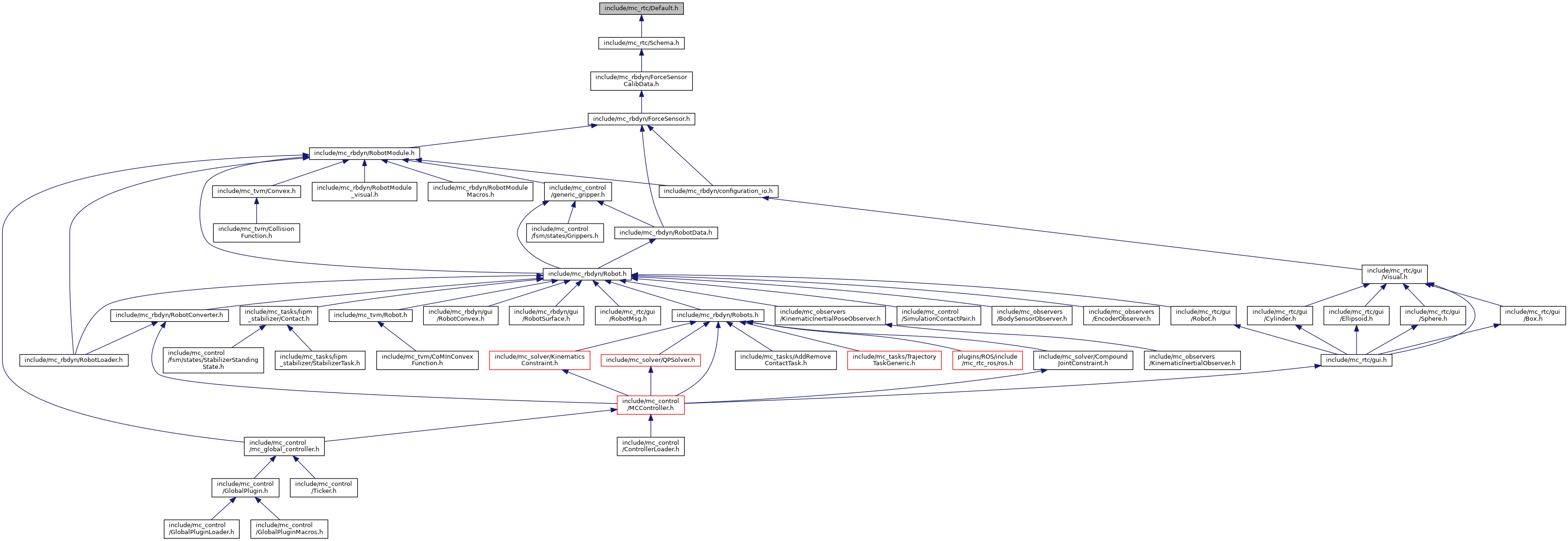
This graph shows which files directly or indirectly include this file:

Go to the source code of this file.

Classes

struct  mc_rtc::Default< T, Enable >
 
struct  mc_rtc::Default< T, std::enable_if_t< std::is_arithmetic_v< T > > >
 
struct  mc_rtc::Default< Eigen::Matrix< Scalar, N, 1, Options, MaxRows, MaxCols >, std::enable_if_t<(N > 0)> >
 
struct  mc_rtc::Default< Eigen::Matrix< Scalar, N, N, Options, MaxRows, MaxCols >, std::enable_if_t<(N > 1)> >
 
struct  mc_rtc::Default< sva::PTransformd >
 
struct  mc_rtc::Default< sva::MotionVecd >
 
struct  mc_rtc::Default< sva::ForceVecd >
 
struct  mc_rtc::Default< sva::ImpedanceVecd >
 
struct  mc_rtc::Default< sva::AdmittanceVecd >
 
struct  mc_rtc::Default< std::string >
 
struct  mc_rtc::Default< std::variant< T, Others... > >
 

Namespaces

 mc_rtc