mc_rtc  2.14.0
Device.h File Reference
#include <mc_rbdyn/api.h>
#include <SpaceVecAlg/SpaceVecAlg>
#include <memory>
#include <string>
Include dependency graph for Device.h:
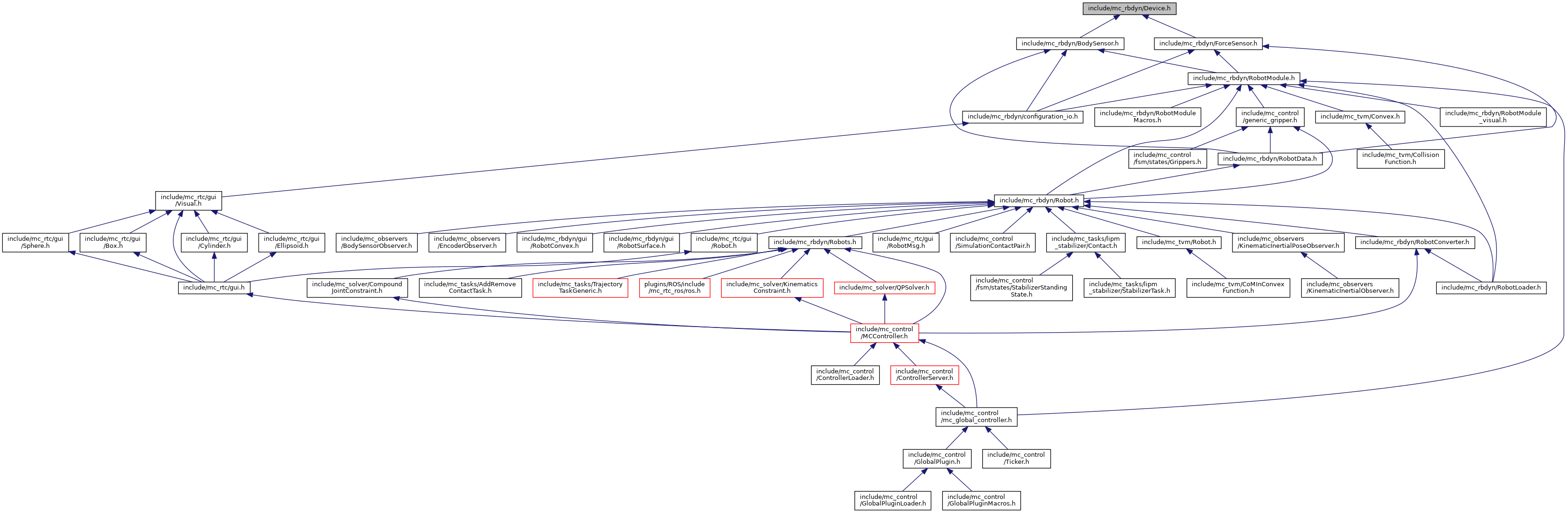
This graph shows which files directly or indirectly include this file:

Go to the source code of this file.

Classes

struct  mc_rbdyn::Device
 

Namespaces

 mc_rbdyn
 

Typedefs

using mc_rbdyn::DevicePtr = std::unique_ptr< Device >
 
using mc_rbdyn::Sensor = Device
 
using mc_rbdyn::SensorPtr = DevicePtr