mc_rtc  2.14.0
clamp.h File Reference
#include <mc_rtc/logging.h>
#include <Eigen/Core>
#include <map>
Include dependency graph for clamp.h:
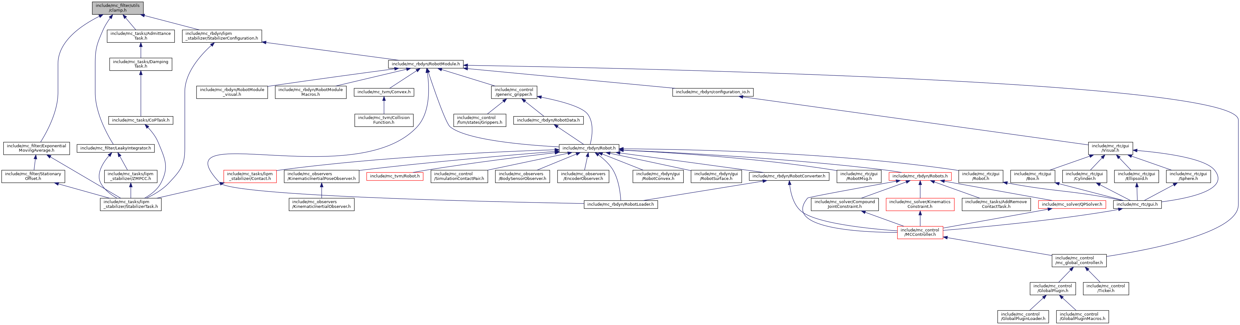
This graph shows which files directly or indirectly include this file:

Go to the source code of this file.

Namespaces

 mc_filter
 
 mc_filter::utils
 

Functions

double mc_filter::utils::clamp (double value, double lower, double upper)
 
void mc_filter::utils::clampInPlace (double &value, double lower, double upper)
 
double mc_filter::utils::clampAndWarn (double value, double lower, double upper, const std::string &label)
 
void mc_filter::utils::clampInPlaceAndWarn (double &value, double lower, double upper, const std::string &label)
 
template<typename VectorT >
VectorT mc_filter::utils::clamp (const VectorT &v, double lower, double upper)
 Clamps each component of a vector in a given interval. The same lower and upper bounds will be used for each element of the vector. More...
 
template<typename VectorT >
VectorT mc_filter::utils::clamp (const VectorT &v, const VectorT &lower, const VectorT &upper)
 Clamps each component of a vector in a given interval with vector bounds. More...
 
template<typename VectorT >
VectorT mc_filter::utils::clampAndWarn (const VectorT &v, const VectorT &lower, const VectorT &upper, const std::string &label)
 Clamps each component of a vector in a given interval with vector bounds issuing a warning when bounds are hit. More...
 
template<typename VectorT >
void mc_filter::utils::clampInPlace (VectorT &v, const VectorT &lower, const VectorT &upper)
 Clamps each component of a vector in a given interval. More...
 
template<typename VectorT >
void mc_filter::utils::clampInPlace (VectorT &v, double lower, double upper)
 Clamps in-place each component of a vector in a given interval. More...
 
template<typename VectorT >
void mc_filter::utils::clampInPlaceAndWarn (VectorT &vector, double lower, double upper, const std::string &label)
 Clamps in-place each component of a vector in a given interval, issuing a warning when bounds are hit. More...
 
template<typename VectorT >
void mc_filter::utils::clampInPlaceAndWarn (VectorT &vector, const VectorT &lower, const VectorT &upper, const std::string &label)
 Clamps in-place each component of a vector in a given interval, issuing a warning when bounds are hit. More...