|
mc_rtc
2.14.0
|

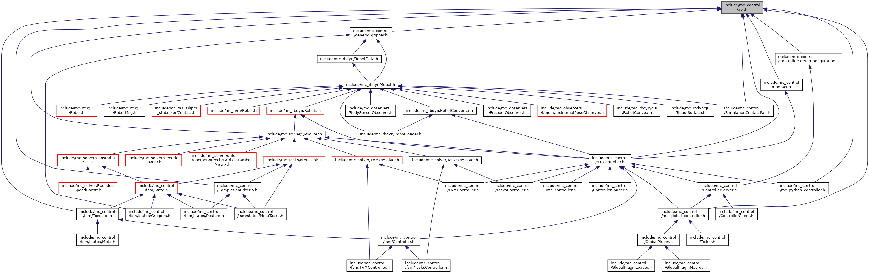
Go to the source code of this file.
Macros | |
| #define | MC_CONTROL_VERSION "UNKNOWN-dirty" |
| #define | MC_CONTROL_DLLIMPORT |
| #define | MC_CONTROL_DLLEXPORT |
| #define | MC_CONTROL_DLLLOCAL |
| #define | MC_CONTROL_DLLAPI MC_CONTROL_DLLIMPORT |
| #define | MC_CONTROL_LOCAL MC_CONTROL_DLLLOCAL |
| #define MC_CONTROL_DLLAPI MC_CONTROL_DLLIMPORT |
| #define MC_CONTROL_DLLEXPORT |
| #define MC_CONTROL_DLLIMPORT |
| #define MC_CONTROL_DLLLOCAL |
| #define MC_CONTROL_LOCAL MC_CONTROL_DLLLOCAL |
| #define MC_CONTROL_VERSION "UNKNOWN-dirty" |