|
mc_rtc
2.14.0
|

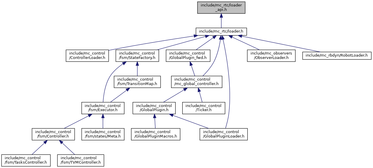
Go to the source code of this file.
Macros | |
| #define | MC_RTC_LOADER_VERSION "UNKNOWN-dirty" |
| #define | MC_RTC_LOADER_DLLIMPORT |
| #define | MC_RTC_LOADER_DLLEXPORT |
| #define | MC_RTC_LOADER_DLLLOCAL |
| #define | MC_RTC_LOADER_DLLAPI MC_RTC_LOADER_DLLIMPORT |
| #define | MC_RTC_LOADER_LOCAL MC_RTC_LOADER_DLLLOCAL |
| #define MC_RTC_LOADER_DLLAPI MC_RTC_LOADER_DLLIMPORT |
| #define MC_RTC_LOADER_DLLEXPORT |
| #define MC_RTC_LOADER_DLLIMPORT |
| #define MC_RTC_LOADER_DLLLOCAL |
| #define MC_RTC_LOADER_LOCAL MC_RTC_LOADER_DLLLOCAL |
| #define MC_RTC_LOADER_VERSION "UNKNOWN-dirty" |