|
mc_rtc
2.14.0
|
#include <mc_rtc/MessagePackBuilder.h>#include <mc_rtc/deprecated.h>#include <mc_rbdyn/Gains.h>#include <mc_rbdyn/rpy_utils.h>#include <SpaceVecAlg/SpaceVecAlg>#include <Eigen/Core>#include <spdlog/fmt/fmt.h>#include <array>#include <exception>#include <map>#include <memory>#include <optional>#include <set>#include <string>#include <string_view>#include <unordered_set>#include <variant>#include <vector>

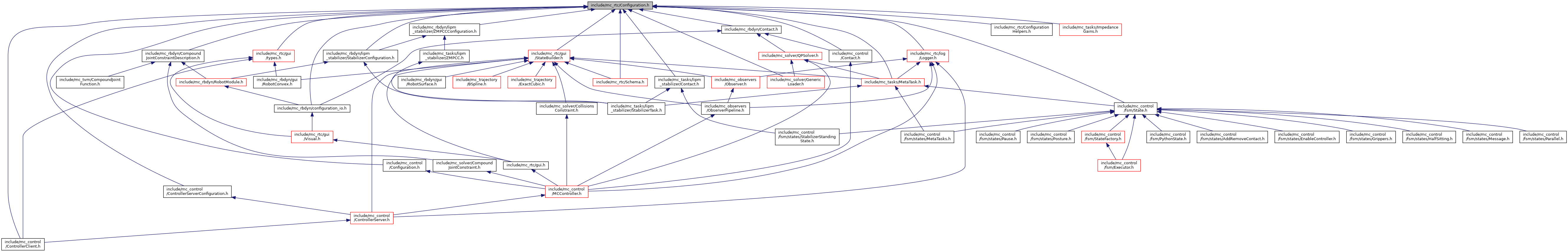
Go to the source code of this file.
Classes | |
| struct | mc_rtc::ConfigurationLoader< T > |
| struct | mc_rtc::ConfigurationLoader< void > |
| struct | mc_rtc::internal::_has_configuration_load_object |
| struct | mc_rtc::internal::_has_static_fromConfiguration |
| struct | mc_rtc::internal::_has_configuration_save_object |
| struct | mc_rtc::internal::_has_toConfiguration_method |
| struct | mc_rtc::Configuration |
| Simplify access to values hold within a JSON file. More... | |
| struct | mc_rtc::Configuration::Exception |
| Exception thrown by this class when something bad occurs. More... | |
| struct | mc_rtc::ConfigurationArrayIterator |
| struct | mc_rtc::ConfigurationFile |
| Configuration object that keeps track of the file it comes from More... | |
| struct | fmt::formatter< mc_rtc::Configuration > |
Namespaces | |
| mc_rtc | |
| mc_rtc::internal | |
| fmt | |
Macros | |
| #define | MC_RTC_USE_VARIANT_WORKAROUND 0 |
Functions | |
| MC_RTC_UTILS_DLLAPI std::ostream & | operator<< (std::ostream &os, const mc_rtc::Configuration &c) |
| Ostream operator. More... | |
Variables | |
| struct MC_RTC_UTILS_DLLAPI | mc_rtc::ConfigurationArrayIterator |
| struct MC_RTC_UTILS_DLLAPI | mc_rtc::Configuration |
| template<typename T > | |
| constexpr bool | mc_rtc::internal::has_configuration_load_object_v |
| template<typename T > | |
| constexpr bool | mc_rtc::internal::has_static_fromConfiguration_v = decltype(_has_static_fromConfiguration::test<T>(nullptr))::value |
| template<typename T , typename... Args> | |
| constexpr bool | mc_rtc::internal::has_configuration_save_object_v |
| template<typename T , typename... Args> | |
| constexpr bool | mc_rtc::internal::has_toConfiguration_method_v |
| #define MC_RTC_USE_VARIANT_WORKAROUND 0 |
| MC_RTC_UTILS_DLLAPI std::ostream& operator<< | ( | std::ostream & | os, |
| const mc_rtc::Configuration & | c | ||
| ) |
Ostream operator.