mc_rtc
2.14.0
Classes
|
Namespaces
shared.h File Reference
#include <memory>
#include <type_traits>
Include dependency graph for shared.h:
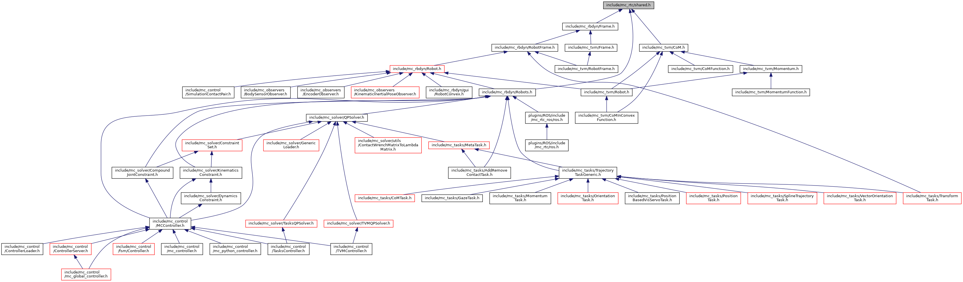
This graph shows which files directly or indirectly include this file:
Go to the source code of this file.
Classes
struct
mc_rtc::shared< T, BaseT >
Namespaces
mc_rtc
include
mc_rtc
shared.h
Generated by
1.9.1