mc_rtc  2.14.0
type_name.h File Reference
#include <mc_rtc/utils_api.h>
#include <string>
#include <typeinfo>
Include dependency graph for type_name.h:
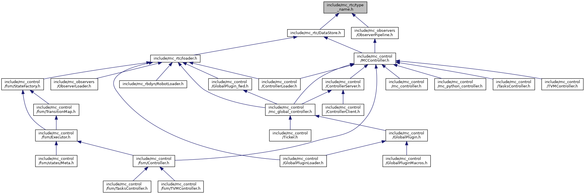
This graph shows which files directly or indirectly include this file:

Go to the source code of this file.

Namespaces

 mc_rtc
 
 mc_rtc::internal
 

Functions

MC_RTC_UTILS_DLLAPI std::string mc_rtc::internal::demangle (const char *name)
 
template<typename T >
std::string mc_rtc::type_name ()