|
mc_rtc
2.14.0
|
#include <memory>

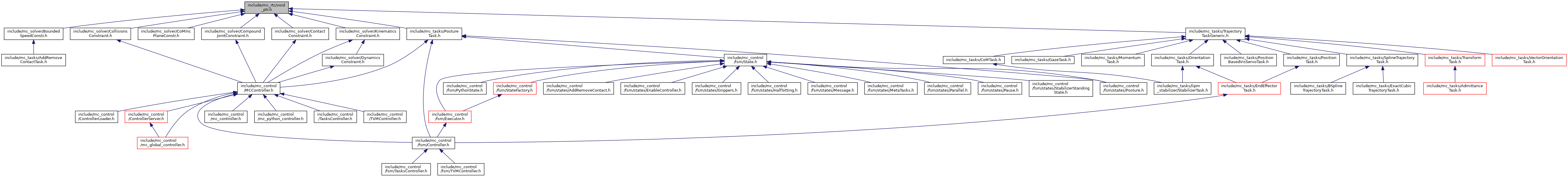
Go to the source code of this file.
Classes | |
| struct | mc_rtc::void_ptr_caster< T > |
Namespaces | |
| mc_rtc | |
Typedefs | |
| using | mc_rtc::void_ptr = std::unique_ptr< void, void(*)(void *)> |
Functions | |
| template<typename T , typename... Args> | |
| void_ptr | mc_rtc::make_void_ptr (Args &&... args) |
| template<typename T > | |
| void_ptr | mc_rtc::make_void_ptr (std::unique_ptr< T > ptr) |